******中国·太阳集团(9428cn-官方网站)古天乐代言品牌-Suncity Club
设为首页 加入收藏

当前位置: 首页 院闻动态 正文

感恩诚信,励志成长——9428cn太阳集团古天乐2020年资助政策宣传月

作者:时间:2020-06-22点击数:

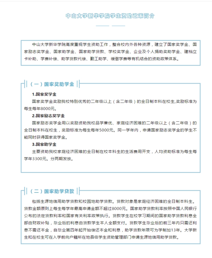
2020年6月8日至6月22日,我院开展了以“感恩诚信,励志成长”为主题的“资助政策宣传月”活动,活动采用线上宣传、作品征集与评比等多种形式进行,学生活动参与人数达575人,共征集作品32份,其中征文类作品17份,宣传画/海报类作品15份,学生活动参与率84.68%,受资助学生参与率达71.11%。

本次共开展了一次主题宣讲会,一次线上宣传,一次作品征集活动。通过活动,广泛宣传国家资助政策,普及征信等相关知识,使学生了解国家和我校的各项资助政策,树立诚信观念、增强法律意识;通过活动,宣传我院优秀学生的先进事迹,发挥优秀学生的榜样引领作用;通过活动,宣传服兵役国家教育资助政策,加强国防教育意识,弘扬爱国主义精神。

通过本次宣传,让更多的学生了解国家与学校的相关学生资助政策,有利于学生明确自身的权利与承担的义务同时,感受到国家与学校的关爱,自觉地履行助学政策中的相关规定,有利于学生更好的从学生资助中获益,顺利完成学业。

 宣传海报

 

在线宣传

 

线上宣讲会

 

19网新 朱欣熠

19网新 王茵涛

 

18网新 吴泰臻

 

19服装 刘阳平

学生优秀作品

 


图  9428cn太阳集团古天乐团委/学生会

文 陈捷云

审校 潘倩莹

 

Copyright© 2026 All Rights Reserved. 中国·太阳集团(9428cn-官方网站)古天乐代言品牌-Suncity Club 版权所有